beat365唯一官方网站

beat365唯一官方网站
beat365唯一官方网站
  • 学校概况
  • 学校概况
    • 学院简介
    • 现任领导
    • 历史沿革
    • 校风校训
  • 组织机构
  • 新闻资讯
    • 石职动态
    • 院部风采
    • 通知公告
    • 媒体关注
    • 石职印象
    • 平安校园
  • 党建思政
    • 党建专题
    • 思政育人
  • 教育教学
    • 人才培养
    • 专业建设
    • 教学改革
    • 教学动态
    • 双创教育
    • 产教融合
    • 语言文字建设
  • 学生管理
    • 学工处
    • 共青团工作
  • 科学研究
    • 科研动态
    • 创新服务平台
    • 学术委员会
    • 科协技术学会
  • 招生就业
    • 招生专题
    • 就业专题
  • 信息公开
    • 信息公开法规与制度
    • 主动公开清单目录
    • 信息公开年度报告
    • 信息公开其它
您的位置: 招生就业 高职招生
招生就业
  • 招生公告
  • 招生专题
    • 招生动态
    • 高职招生
    • 士官招生
    • 单独招生
    • 五年制招生
    • 中职招生
    • 专升本
    • 院系专业
  • 就业专题
    • 通知公告
    • 就业新闻
    • 就业指导
    • 招聘信息
  • 高职招生
  • 士官招生
  • 五年一贯制招生
  • 中职招生
  • 继续教育
  • 职业技能
  • 就业公告
  • 就业新闻
  • 就业指导
    • 就业政策
    • 就业手续
    • 就业典型
  • 招聘信息
热点资讯

beat365唯一官方网站简介

2025-04-03

beat365唯一官方网站2020年定向培养直招士官招生简章(新疆)

2020-07-15

现任领导

2025-07-16

beat365唯一官方网站2021年部门预算公开

2021-03-01

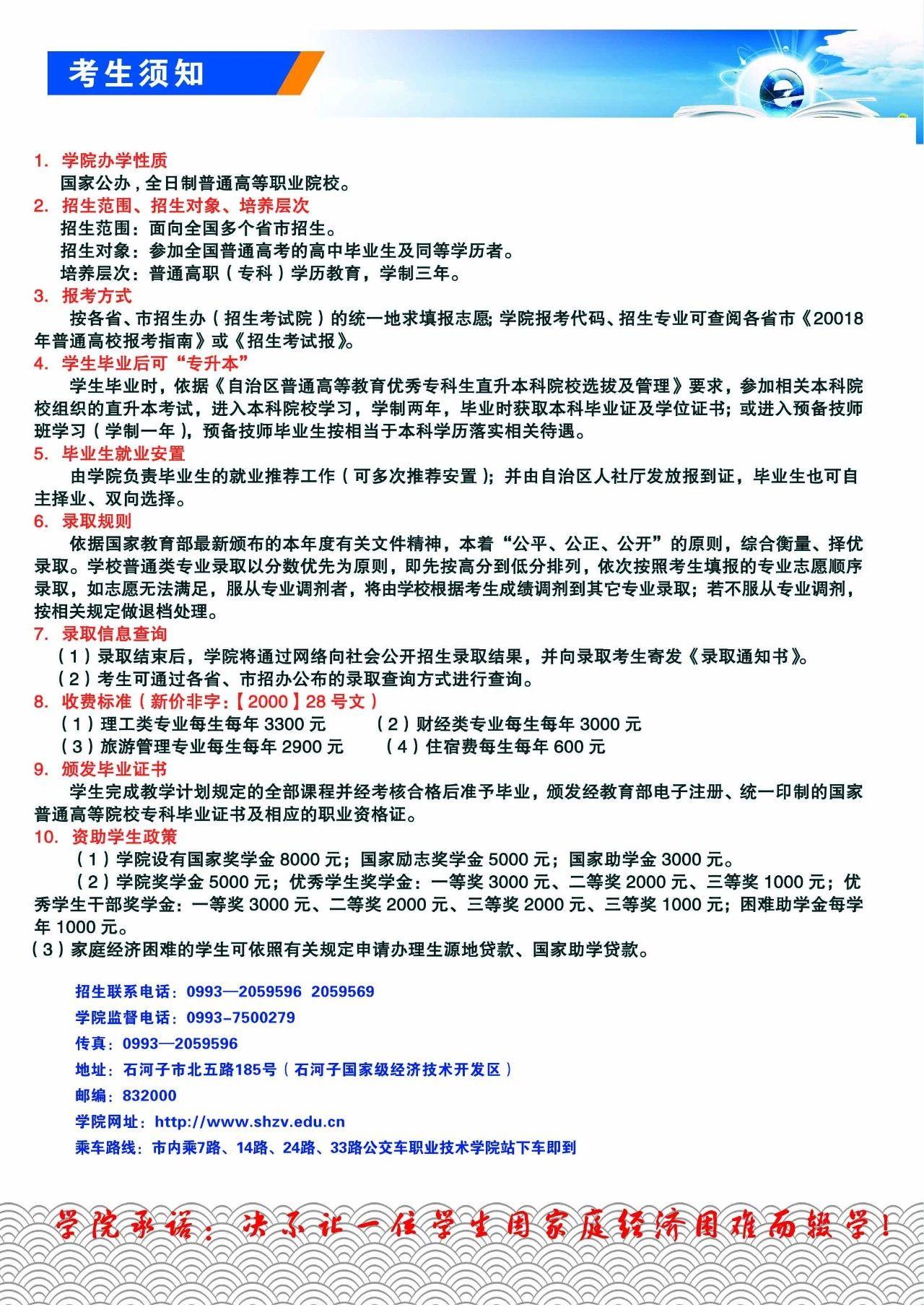
2018年高职招生简章

发布时间:2018-06-10浏览量:

 

上一篇: 2018年高职招生简章
下一篇: beat365唯一官方网站2018年招生章程
地址:新疆石河子市38号小区 电话:0993-2059598、0993-2059569(招生办)、0993-2059538(招生办)
版权所有:beat·365(中国)-唯一官方网站

新公网安备 65910102000011号 新ICP备17002188号

技术支持:成都依能科技股份有限公司