近日,人社部、教育部联合发布《关于做好教育部门负责管理的职业技能等级证书移交工作的通知》,通知提到:“教育部于2025年12月31日前,将300个职业教育培训评价组织名单、447个“X证书”目录清单、证书标准移交人力资源社会保障部。”
人力资源社会保障部办公厅 教育部办公厅关于做好教育部门负责管理的职业技能等级证书移交工作的通知
人社厅函〔2025〕154号
各省、自治区、直辖市及新疆生产建设兵团人力资源社会保障厅(局)、教育厅(委、局):
为进一步理顺职业技能等级证书管理体制,经研究,决定将教育部门负责管理的职业技能等级证书(以下简称“X证书”)移交人力资源社会保障部门统筹管理。现就有关事项通知如下:
一、教育部于2025年12月31日前,将300个职业教育培训评价组织名单、447个“X证书”目录清单、证书标准移交人力资源社会保障部。
二、人力资源社会保障部、教育部组织专家建立“X证书”项目与国家职业分类的对应目录(以下简称对应目录)。持证人员可根据对应目录,报名参加人力资源社会保障部门遴选备案的职业技能等级认定机构开展的相应职业(工种)高一等级认定。
三、职业教育培训评价组织、承担“X证书”考核站点任务的普通高等院校和职业学校可自愿向人力资源社会保障部门申请职业技能等级认定机构资质。
四、教育部门应于2025年12月31日前组织完成已报名学生的考证工作,并稳妥做好移交后“X证书”相关政策的衔接与调整工作。指导有关单位做好证书数据收尾、费用结算、合作协议终止等工作。
五、职业教育培训评价组织除完成已报名学生的考核、证书发放等工作外,自本通知印发之日起不得再开展“X证书”相关工作。
六、各类人员已取得的“X证书”在学习成果认定、积累和转换等方面的政策继续由教育部门组织实施。
七、职业学校应根据人才培养需要,将职业标准融入专业人才培养方案,鼓励学生自主参加人力资源社会保障部门组织的职业技能等级认定。
八、自本通知印发之日起,教育部门不再组织“X证书”培训评价组织的申报遴选工作。
移交过程中有关情况请及时向人力资源社会保障部、教育部联系反馈。
人力资源社会保障部办公厅
教育部办公厅
2025年9月12日
长期以来,我国职业技能认证存在“证出多门”的问题。教育部门推行的X证书与人社部门管理的职业技能等级证书并行,导致学生在求职时常陷入“企业认哪个证”的困惑。
证书的权威性需要统一标准来保障。教育部门更擅长教育教学,而人社部门作为就业主管部门,与劳动力市场联系更紧密,对职业技能需求的把握更精准。
此次移交是优化职业技能认证体系的必然选择,有助于解决证书与就业市场脱节的问题。
移交背后的三大关键转变
从“育训分离”到“就业导向”转变。人社部门接手后,将更注重证书在就业市场上的实际效用,推动职业技能认证与就业需求紧密对接。
从“多头管理”到“统一规范”转变。通知明确,人社部、教育部将组织专家建立X证书与国家职业分类的对应目录,实现证书体系的标准化管理。
从“规模扩张”到“质量提升”转变。停止新增培训评价组织,意味着工作重点从扩大覆盖面转向提升现有证书的质量和权威性。
证书移交的现实挑战
存量证书的衔接问题。通知明确,已取得的X证书继续有效,学习成果认定仍由教育部门负责。但这种“老人老办法”能持续多久,仍需观察。
培训机构的转型压力。现有的培训评价组织需要重新向人社部门申请资质,考核站点也需重新评估备案。这个过程将检验这些机构的市场适应能力。
职业院校的教学调整。院校需要将人社部门的职业标准融入人才培养方案,这一课程体系调整需要时间和资源。
此次移交不只是行政部门间的业务转移,更是国家对职业教育改革方向的重新校准。
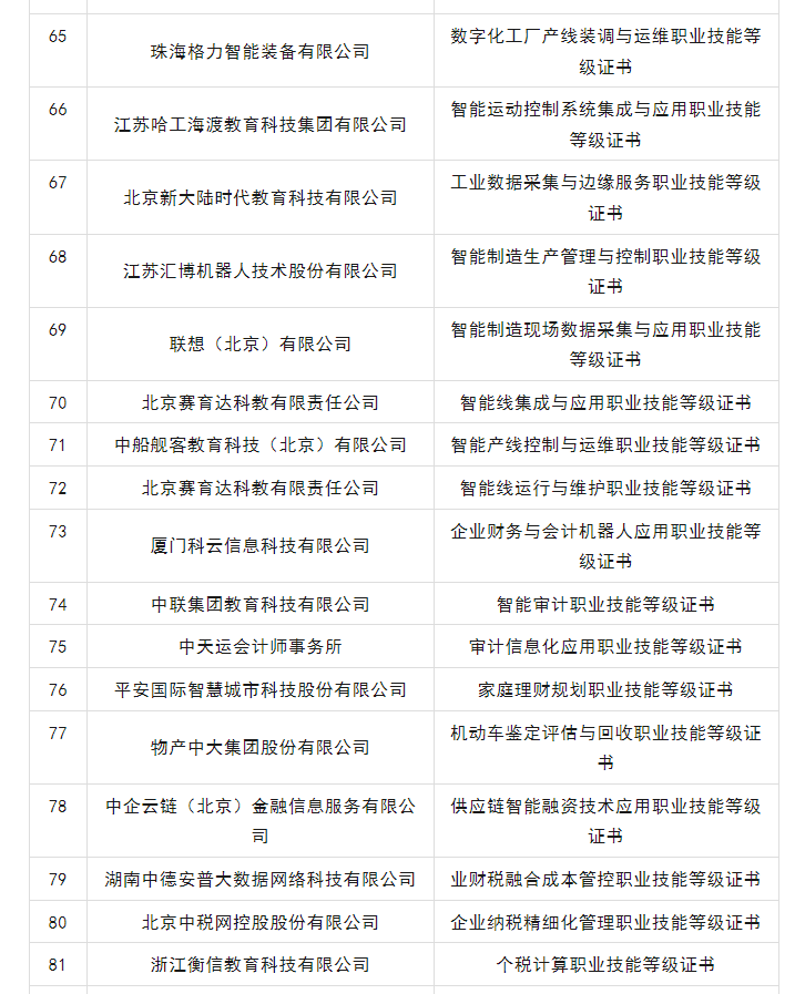
“X证书”目录清单
首批职业教育培训评价组织及职业技能等级证书名单

参与1+X证书制度试点的第二批职业教育
培训评价组织及职业技能等级证书名单

参与1+X证书制度试点的第三批职业技能等级证书标准(试行版)(一)



参与1+X证书制度试点的第三批职业技能等级证书标准(试行版)(二)


参与1+X证书制度试点的第三批职业技能等级证书标准(试行版)(三)

参与1+X证书制度试点的第三批职业技能等级证书标准(试行版)(四)

参与1+X证书制度试点的第三批职业技能等级证书标准(试行版)(五)

参与1+X证书制度试点的第四批职业技能等级证书标准(试行版)(一)



参与1+X证书制度试点的第四批职业技能等级证书标准(试行版)(二)











参与1+X证书制度试点的第四批职业技能等级证书标准(试行版)(三)








参与1+X证书制度试点第四批职业技能等级证书标准(试行版)(四)

参与1+X证书制度试点的第四批职业技能等级证书标准(试行版)(五)



