“新双高”从需求侧出发,结合国家战略需求、服务现代产业体系等维度布局。建设定位上,“新双高”强调强化国家战略导向、服务学生全面发展及职业教育国际品牌建设。对于新能源汽车专业而言,强化国家战略导向,促使院校聚焦国家在新能源汽车领域的战略布局,培养满足产业发展的高端人才,能够助力我国在全球新能源汽车产业竞争中占据优势。
一、新能源汽车专业建设内涵
1.围绕产业建专业
发展新能源汽车已是国际共识和产业竞争热点。作为我国十四条重点产业链之一,新能源汽车产业在市场规模、技术水平、出口数量、零部件供应等方面均达到全球领先水平。2024年,新能源汽车产销量为1288.8万辆和1286.6万辆,占全球销量70.5%,全年出口128.4万辆,连续10年全球销量第一,我国新能源汽车已“领跑”全球。新能源汽车产业的高速发展,对掌握新能源汽车电气系统、电池技术、电控系统、整车及零部件装调、质量检验、生产现场管理、辅助研发、动力电池检测、售后检测维修、服务金融等岗位的高技能人才提出了新的要求,对汽车领域高技能人才的需求呈现出多样化和专业化趋势。
2.依托需求育人才
新能源汽车技术专业建设必须服务国家新能源汽车产业和区域汽车产业高质量发展,精准对接汽车领域技能人才需求迫切、岗位能力要求提高、企业出海步伐加快等关键问题,从专业升级、“五金”建设、创新机制等方面着力,开展理论研究与实践探索。聚焦融合,更好地服务国家战略、服务学生全面发展,对现代职业教育体系建设改革和高水平专业群建设的内涵进行分析研究,有效地将高水平专业群建设和《意见》中提出的职业教育改革“一体、两翼、五重点”等重大举措有效结合、共同推进;围绕高人才培养模式改革、课程教学资源建设、教材教法改革、教师教学团队建设、实践教学基地建设、国际交流合作等任务,对比分析现代职业教育体系建设改革11项重点任务,将其融汇整合,以新能源汽车企业需求为牵引、对接实际岗位要求、校企深度融合,多方参与共育汽车高技能人才。
二、新能源汽车专业建设实践
某学院新能源汽车技术专业建设过程中,紧跟国家新能源汽车产业发展,服务陕西省乘用车(新能源)、商用车(重卡)2条千亿级产业链需求,在产教融合、人才培养、教师团队、课程改革等方面积极改革探索,专业吸引力持续提高、在校生人数逐年递增,呈现出“招生旺、就业畅、育人质量高”的特点。2024年,专业学生在世界职业院校技能大赛总决赛争夺赛中获高职组“汽车故障检修”赛项金奖。
1.坚持专业铸魂,落实立德树人根本任务
培养什么人、怎样培养人、为谁培养人是教育的根本问题。专业建设过程中,坚持德智体美劳五育并举,搭建“学校汽车文化展厅+汽车企业生产基地”校企联动思政教育“大平台”;打造“思政教师+辅导员+专业教师+企业导师+优秀校友+N”多元聚力思政教育“大师资”,积极发挥学校双带头人在企业创新中的引领作用和企业工匠在学校育人中的示范作用,挖掘国家新能源汽车快速崛起、引领世界的成功案例,将其融入教育教学,打造“课堂+实践+网络”三位一体育人阵地。坚持思政课程、课程思政建设与党的理论创新同步同行,着力在价值塑造上下功夫,使思政元素合理、有机融入专业建设的各环节,达到思政元素与专业课程教学密切结合、与学生的实际需求和社会需求等相对接。新能源汽车专业立德树人路径如图1所示。

图1 新能源汽车专业立德树人路径
2.坚持校企共育,构筑产教融合机制平台
校企合作、产教融合是提升人才培养质量、提高学校服务产业结构升级、区域经济发展的根本途径,新能源汽车技术专业建设更需要紧紧围绕这一主线。积极发挥政行企校在产业规划、标准引领、资源配置、产品更新、人才供给等方面优势,聚焦资源,创新产教融合机制,建设开放型区域产教融合实践中心,形成共生共长、互促共进的发展共同体。
2023年,学校与陕西智能网联汽车研究院有限公司共建的智能新能源汽车仿真测试陕西省高校工程研究中心获批建设,研究中心的重点研究任务是新能源汽车系统测试、整车测试、虚拟仿真测试及场地道路测试等。研究中心通过积极引入企业真实生产案例、技术标准和实践资源,探索共建共管模式,让学生接触产业一线,为新能源汽车技术专业学生提供了企业真实场景的实践教学环境,提升了学生的职业能力。
专业实训基地是学生进行专业技能实践、岗位实习、职业素养培养的稳定场所,是学生实践能力提升和职业素养养成,培养高素质技术技能人才的关键环节。通过校企合作企业平台搭建了校内外实训基地,加强校企合作,发挥校内实训中心、校外生产基地育人效能,搭建“校中厂”“厂中校”,促进多主体育人,助力区域汽车产业高质量发展。
3.坚持需求牵引,创新专业人才培养模式
新能源汽车专业人才培养聚焦上游核心零部件设计制造、中游整车装配调试、下游后市场技术服务等关键环节,建设过程中积极对接新能源汽车企业设计辅助、整车调测、电池检测、维护保养等核心技能岗位,绘制岗位能力图谱、确定人才培养规格。为进一步适应新时代学生个性化发展需求,校企共同实施“四段培养能力递进”人才培养模式,通过定向班培养等定向选择,实现学生能力递进培养。
“四段培养能力递进”人才培养模式:第一段理虚实一体化教学,第1、2学年;第二段校内专业实训,第二学期安排2周专业认知实训、第三学期安排2周专业基础实训、第四学期安排2周专业综合实训;第三段岗位与职业能力培养,第五学期安排岗位实习,第六学期毕业设计(论文)及答辩;第四段职业资格认定,第六学期职业能力水平证书和职业资格证书考核。
本专业课程体系以职业岗位工作能力为导向,突出了实践技能培养目标,实践教学贯穿育人全过程,涵盖职业岗位的全部基本技能。课程体系构建将公共基础领域课程和专业领域课程融为一体贯穿人才培养全过程,注重新兴技术支撑和资源数字化升级,以充分适应专业发展和产业变革,推进专业设置与产业需求对接、课程内容与职业标准对接、教学过程与生产过程对接,形成对接紧密、特色鲜明、动态调整的课程体系。
4.坚持对接岗位,推动五金建设提质增效
要让职业教育真正成为中国教育的脊梁中坚,关键在于全力打造职业教育新基建“五金”体系,即聚焦“金专、金课、金师、金地、金教材”五大核心维度,以高质量建设推动职业教育内涵式发展。
在具体实践过程中,“金专”建设应聚焦区域主导产业、战略性新兴产业发展。通过企业调研、岗位能力图谱分析,做好人才培养目标的对接和优化,动态调整专业方向,实现专业培养规格与产业需求精准对接。
“金课”建设基于汽车行业职业能力标准、国家专业教学标准,通过在线精品课程、课程思政示范课程建设、1+X课证融通等项目,加快推动“培养方案领域化,课程内容模块化,教学形式项目化”改革。通过对接企业岗位实际需求,与新能源汽车头部企业共建课程开发中心、实践基地,组建教师团队、开发产教融合为导向的新形态教材,结合汽车产业高端化智能化绿色化升级,充分挖掘企业汽车组装等岗位、5S管理等流程、制动检测等项目的资源,重构课程内容、创新教学模式。2025年,新能源汽车技术专业教学团队依托节能与新能源汽车领域职业教育专业课程改革试点项目,与国内其他试点院校汽车专业教师、新能源汽车领域行业企业专家组建课程建设团队,完成了新能源汽车底盘系统技术等课程资源建设任务,现已在2025级新能源汽车技术专业创新班开始应用,以培养企业所需要的创新型拔尖技术人才。
“金师”建设对学校办学水平,学生技能培养和就业竞争力都有重要的影响。“金师”培养要通过教师教学能力培训、集体备课、教学观摩、学术交流等活动,提升教师教学能力;建立健全教师企业实践制度,将企业实践常态化。制定教师企业实践计划,选派教师到合作企业进行岗位实践锻炼,深度参与企业技术研发,将行业前沿技术转化为教学内容。
为营造“三全育人”“五育并举”的育人环境,“金地”建设要结合学校专业布局和发展战略、学生技能短板,利用数智技术,坚持“理虚实”相结合的原则,以与企业“共建、共享、开放”为总体要求,确保基地建设与经济发展、社会需求同频。基于新能源汽车生产、维护等环节的真实工作场景、真实工作任务,并将汽车产业转型升级的新技术、新工艺、新产品融入其中,开发校内实践基地可教学、校外实训基地可实操的生产性实训项目。
教材质量是影响人才培养质量的重要因素。“金教材”在内容上要落实立德树人根本任务,对接职业技能等级证书考核标准,体现职业教育类型特征,能实现学生能力梯次递进、融合培养。基于新能源汽车技术专业教学实践,组建由企业技术专家、院校教师组成教材开发团队,开展“岗课赛证”融通教材建设,建设活页式、工作手册式等新形态教材,并配套开发信息化资源。2025年,团队教师开发数字化教材1本:《新能源汽车车载网络控制技术》在上海交通大学电子音像出版社出版发行,该数字化教材以新能源网关控制系统为载体,包括7个模块,26个学习任务。
“五金”建设的五个核心维度不是孤立的,是相互支撑,相互联系的。“金专”对接行业产业需求、“金课”对接职业岗位能力、“金师”保障教学效果、“金地”强化实践育人路径、“金教材”体现教学成果。通过推进“五金”建设要素的协同性与适应性,实现职业教育与新能源汽车产业双向赋能。
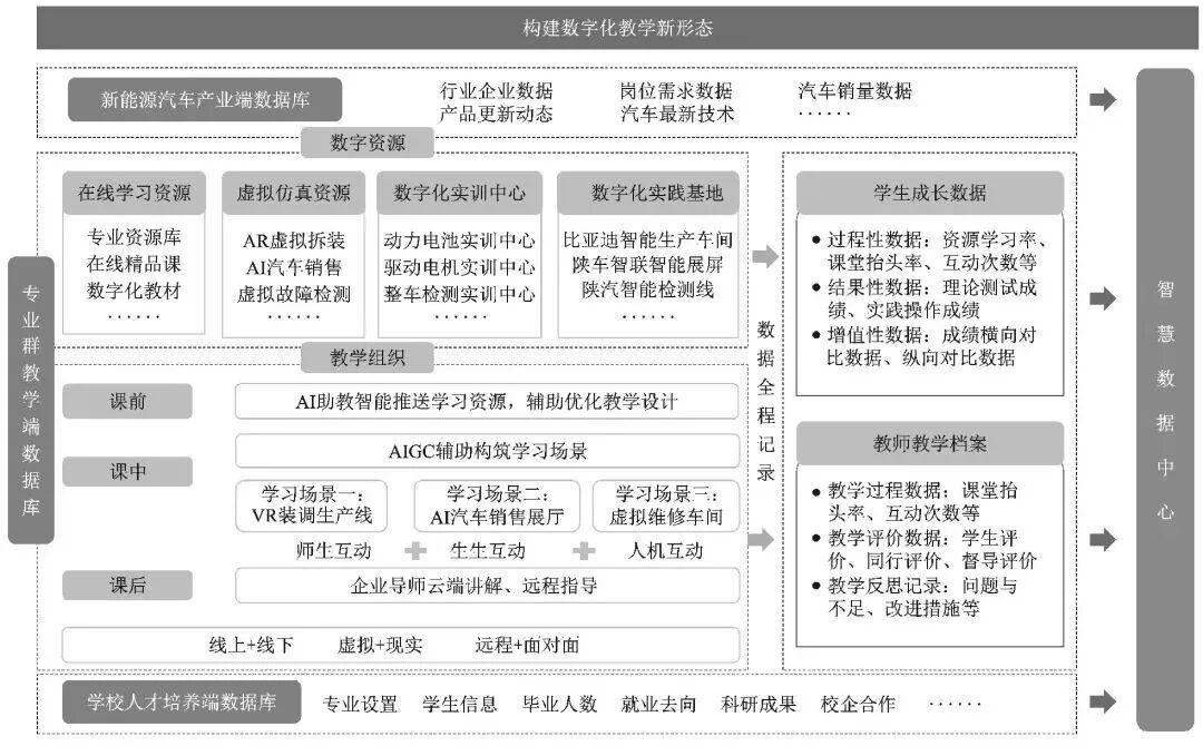
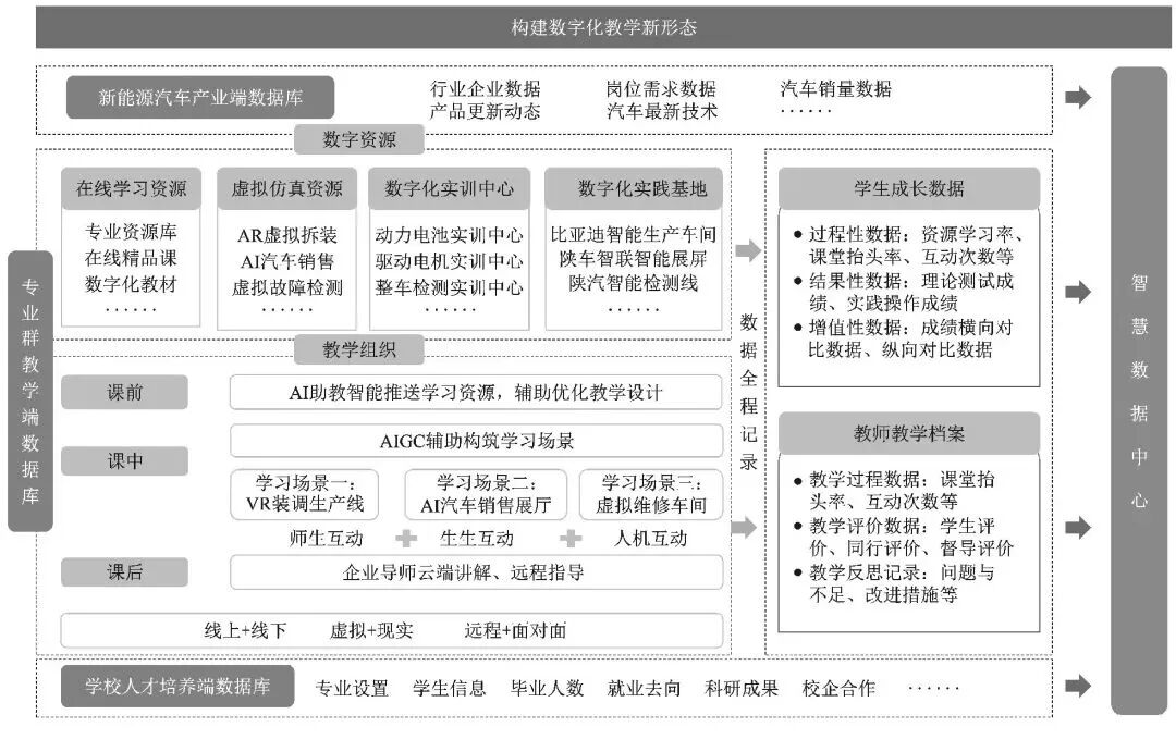
5.坚持智改数转,构建数字化教学新生态
数智技术是网络化、数字化、智能化技术的结合,具有万物互联、聚集不同行业数据的大场景,其应用已扩散至各行业,在应用过程中为行业企业发展提供了海量信息。如图2所示,对接新能源汽车产业智能化改造数字化转型需求,校企共建涵盖产业端数据库、人才培养端数据库、教学端数据库的新能源汽车专业群智慧数据中心,将虚拟现实(Virtual Reality,VR)、人工智能(Artificial Intelligence,AI)等技术融入教学全过程,探索智慧教学新模式,实时采集并动态更新企业岗位需求数据、汽车产销量数据、人才供给数据等,实现校企精准对接、协同育人。

图2 新能源汽车专业数字化教学新生态框架
来源:节选自《汽车实用技术》2025年第19期,转载自高职观察


